中泓软件园- 打造齐全的绿色软件家园

中泓软件园

当前位置: 首页  →  金融资讯  →  金融资讯

全球金融观察|央行数字货币、未来支付业务与金融体系“灵魂之战”

时间:2021-07-21 16:10:33 作者: 人气:

最近,央行数字货币的热度再度上升,主要国家正展开新一轮的数字货币竞赛。7月16日,中国人民银行公布了《中国数字人民币研发进展白皮书》,详细介绍了数字人民币的研发背景、定义和目标愿景、设计架构、数字人民币的可能影响和工作进展与展望。彭博社也简要报道了数字人民币交易、用户数量和设计意义。由于国内支付体系相当发达,支付效率较高,西方主要发达国家此前对央行数字货币一直不太热衷,仅对跨境支付业务表现出一定兴趣。最近,这些国家的态度发生了变化。7月16日,美国财政部和联储理事会(中央银行)宣布定于7月19日开会讨论稳定币事宜;7月14日,欧洲中央银行理事会(决策机构)决定正式启动数字欧元项目调研阶段,因为自数字欧元报告发表九个月以来,回馈结果“促使我们提速,并实施欧元数字项目,我们的目标是在数字时代公民和企业继续使用最安全的货币——央行货币”(拉加德行长);日本银行早在今年4月5日就宣布了为期一年数字日元概念原型验证计划;英格兰银行(英国央行)于6月7日发表了新型数字货币的讨论稿。

随着有关数字货币的认识不断增多,中央银行逐渐意识到央行数字货币不是简单的新型电子货币,而是事关金融体系灵魂之战的重大事件,因此不能再视若等闲。

 

数字时代下中央银行的地位与作用

自2014以来,新一轮科技大潮兴起,分布式记账、云计算、大数据、人工智能、生物识别、物联网、增强现实等数字技术提升了客户消费体验,经济社会对现钞和辅币的需求逐年减少,疫情期间,无现金交易成为一种时尚,疫情加快了无现金社会发展趋势。2020年4月20日,麦肯锡咨询公司就远程银行业务在全球作了一次调查,结果显示,相对于2019年底,疫情期间美国受访者的网上登录、移动登录和电话业务分别增加了10%、6%、-7%,而中国受访者的三项数据分别为30%、37%、-3%。2020年7月,麦肯锡公布了对加拿大银行用户的问卷调查,也得到了相似的结果:无接触支付服务增加了25%以上;出于对疫情的担心,客户回避现金和银行分支机构。

在讨论数字货币时,人们谈论最多的例子就是中国和瑞典。由于中国电子商务的高速发展,2020年数字经济比重达到39.2%,居世界第一位,瑞典是无现金化程度最高的发达国家,近几年来,两国的现金使用率呈下降趋势。如表1,中国人均流通现钞量增幅较小,现钞与国内生产总值的比率逐年下跌,瑞典人均流动现钞量下降明显,现钞与国内生产总值的比率仅为1.3%,而表中其它国家的比率变化毫无趋势可言。基于分布式记账平台的数字货币正改变当前金融体系层次结构,如不与时俱进,中央银行在经济中的作用将会被削弱。出于本国经济与金融发展的实际需要,中国和瑞典较早开始了数字货币研究、开发与测试过程,为数字货币的正式发行做充分准备。此外,巴哈马是世界上最早推出数字货币(沙元)的国家。

全球金融观察|央行数字货币、未来支付业务与金融体系“灵魂之战”

在任何时代,中央银行的支付体系政策目标始终不变:建立一个开放、透明、高效、安全的公平竞争市场,但在数字时代,中央银行如何实现这一目标?换言之,中央银行如何适应数字经济要求而开发出最安全的公共产品——央行货币?众所周知,货币有三大主要职能:价值尺度、交换媒介和储藏手段,但是价值尺度功能最重要,其它次之。据《国际清算银行2021年度经济报告》,对于依赖卡业务的地区来说,其支付成本相应较高,亚太、美加、欧洲、中东及非洲和拉丁美洲的零售业务与区域生产总值的比率分别为0.4%、0.7%、0.1%和1.25%。据联邦存款保险公司2019年的调查结果,美国约710万家庭(占总人口的5.4%)没有银行账户,大多数这样的家庭反映由于银行账户费用太高而不愿开户。此外,少数几家大型银行凭借其市场地位几乎垄断了支付业务。打破支付业务垄断、提高业务效率和发展普惠金融是许多中央银行的工作目标。

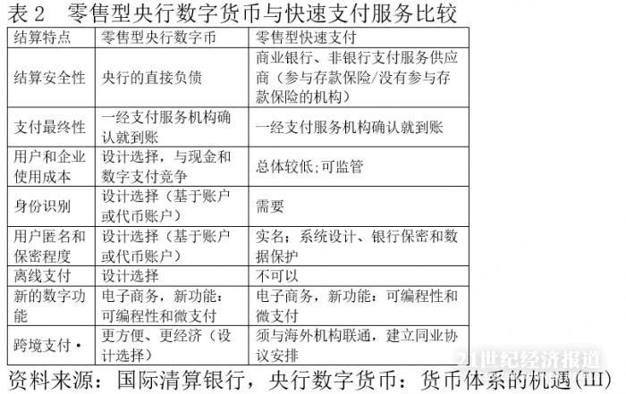
央行数字货币不会改变中央银行和商业银行的现行业务关系,但会提高金融业竞争程度。在现有的体制下,货币发行采取双层运营模式,中央银行向商业银行发行货币,商业行业银行负责兑换和流通交易,通过法定准备金制度履行了绝大部分货币创造职能。在央行数字货币时代,中央银行依然做好自己最擅长的工作(制定和执行货币政策),银行和非银行支付机构(含高科技公司)利用自己的专长和创造能力研发和上线创新型产品与服务,并将支付服务跟消费平台和其它金融产品整合起来。鉴于加密货币的价值波动较大,稳定币缺少发行机构的明确兑换承诺和可靠的商业信誉,央行数字货币应是数字经济中最好的支付工具。虽然中央银行已经推出或即将推出快速支付体系(如美国联储即将推出FedNow24X7X365快速支付服务),零售央行数字货币与零售型快速支付系统却有许多共同之处,但央行数字货币的优势会在今后的实践中会充分展示出来。

全球金融观察|央行数字货币、未来支付业务与金融体系“灵魂之战”

央行数字货币为数字经济而创造,网络效应将极大改变支付行业的竞争格局。尽管央行数字货币跟电子货币在某些功能上相同,但在分布式记账平台上央行数字币的优势将彰显无余。就参与者而言,中央银行、商业银行、非银行金融机构、非金融机构和高科技公司均参与开放性支付市场。其中,最强有力的竞争对手是高科技公司。2021年4月31日,脸书、优兔、WhatsApp、脸书即时通讯、照片墙、微信、字节跳动、抖音、QQ和Telegram分别为27.97亿、22.91亿、20亿、13亿、12.87亿、12.25亿、7.32亿、6亿、5.95亿和5.5亿活跃用户。一旦商业或社交网络形成,信息发布的成本低廉、时效性强,现代化技术通过数字代币使得无摩擦、无中介的点对点交易成为现实。在基于银行账户模式下,客户所能得到的金融服务取决于开户银行的服务能力,而在代币账户(匿名)模式下,银行数字货币资产可以存在银行账户,也可以存放在分布式记账本上(区块链为其中一项技术),由于账户切换成本较低,客户可以根据市场变化自由配置资产,从而获得多家金融服务商提供的特色服务。在跨国支付生态下,客户可以在不同币种资产中自由切换,以充分享受网络经济带来的国际化红利。客户的央行数字资产记录在分布式公共记账本上并复制到计算机网络(各个节点,去中心化),由本人通过私人密钥管理,不再由专门机构管理,而是按照约定规则管理(有条件支付),不再受到开户行的业务效率、处理细节、金融和操作障碍的影响。央行数字货币主要用于分布式记账平台,以支持数字经济发展,而智慧合约又是分布式记账技术的核心部分,资产代币完成了支付即结算过程,省去了大量的财务管理成本。

 

支付业务未来与平台经济优势

在数字经济时代,支付业务不仅是银行的主要业务之一,而是银行与客户联系的中心枢纽,基于这一纽带打造出业务生态,以进一步深化与客户关系,重新绑定货币和支付平台。以前以银行为中心的金融服务行业结构正转型为支付平台(支付、电子商务、社交网络等)模式,并在平台上搭建银行业务、资产管理等业务,让金融服务无缝、全面融入客户的日常生活,以实现更多生活、更少银行的新时尚理念,应用程序接口(API)成为众多行业战略发展的目标定位。平台的作用就是相互关联业务的集成,即生态系统(客户、企业和服务供应商互动的虚拟空间),与支付相关的数字支付工具将传统货币的功能与平台的功能和数据有效结合起来,以便平台开发和优化各种业务关系。平台的粘合剂就是支付,因为平台的其他业务取决于支付,而所有的业务数据都是通过支付业务收集。平台功能对于平台的价值与增长至关重要,而数字货币(央行数字币、稳定币或加密货币)居于次要。对于服务供应商和应用开发商而言,他们依赖强大的支付平台确保其产品的持续生命力;社交媒体则需要支付系统帮助其平台会员实现价值交换。

在转型时期,数据是金山,如何将数据货币化是支付服务提供商之间的竞争焦点。正如自上世纪七十年代末以来世界级企业越来越重视无形资产(非技术性研发、创建品牌和员工培训)投资一样,数字经济意识较强的企业期盼利用应用程序跟踪和收集客户个人数据(年龄、性别、地址、体重、身高、职业、收入、兴趣、健康、家庭状况等),以便向客户提供更好、更个性化产品与服务。如表3,金融机构与客户的接触点越来越多地转向数字渠道,分支机构、ATM等物理性空间作用下降。中国和美国是无接触支付的大国,深化客户关系是金融服务业的头等大事,因为数据的收集与利用将产生极大的经济效益。从客户端来说,大数据分析技术可以帮助客户更多地了解金融产品、简化信贷申请和登录手续、获得最具竞争力的贷款;通过更好的细分市场服务降低转换成本、提高客户存款额;打通客户账户数据,让客户全面了解所有账户信息。从金融服务供应商来说,大数据分析可以帮助他们应用客户数据开发个性化产品,提高营销效益;利用房贷抵押数据自动处理房贷申请和客户尽职调查;利用综合数据管理客户关系、预测客户行为、及时防止欺诈行为、规避高风险群体。

全球金融观察|央行数字货币、未来支付业务与金融体系“灵魂之战”

未来已来,支付行的竞争只是金融服务全面竞争的一个缩影。数字时代方兴未艾,新生事物不断涌现,但数字经济的本质就是大数据应用与人工智能。正如有许多预测一样,未来银行的最终目标是数据驱动型高科技公司,否则就会像恐龙一样彻底从地球消失。数字货币支持下的平台经济消除了金融创新障碍,开辟了数字金融新天地。

 

基于数字货币支付的平台经济展望

央行数字货币可谓“小荷才露尖尖角”,主要中央银行在数字货币的竞争渐趋激烈,全球金融数据开放正加速推进。虽然未来发展的准确方向难以预测,但有一点非常确定:只有创新才能撬开开放性金融数据所释放的巨大潜在价值。

首先,确保数据的标准化和共享原则。数字货币是支持数字经济的血液,目前的数据标准化和共享范围很不适应数字经济发展,利用开放金融数据创造价值尚需创新思路。随着数据标准化越高,共享范围越大,创造的价值就更高,创新潜力越大。在网络效应的作用下,支付平台可能形成新的数据孤岛,导致支付市场条块分割,大型企业垄断市场,这反而妨碍了市场效率与开放。各国政府必须努力打造公平的竞争环境,让传统银行机构、第三方支付、高科技公司和科技创新企业充分发挥自己的优势和核心竞争力。欧盟早在2018年就试点要求大型银行开放数据接口。

第三,开发更多的应用场景。央行数字货币是针对数字经济为设计,因此应用场景开发是央行数字货币成功运行的基础条件,否者其功能等同于电子货币,尽管前者运行的技术架构完全不同。应用场景开发涉及各个行业,体现了一个经济体的数字化水平,包括具体业务物流管理(供应链金融)、个人消费体验、企业经营决策、金融服务、公共服务、医疗服务、法律服务、合规管理、证券交易等。全社会都应积极参与应用场景开发,聚焦分布式记账平台的开放性、认证过程、交易确认、共识形成、数据发布和交易处理速度。只有整个经济数字化提高了央行数字货币才有真正的用武之地。

其次,践行公平竞争原则,提高开放银行生态的互操作性。平台经济的主要特点是驱动支付服务供应商之间的互操作性、简化交易流程、降低风险水平。为此,平台允许第三方(其他市场参与者)获得和分析数据,以便开发和改进金融产品。高科技公司可以使用银行交易数据评估客户风险,并提供更低、更透明的贷款利率。例如,支付全过程包括识别和认证收款人、银行账户及细节;客户开户行同意代收款项,确认交易符合业务规则和监管条例(KYC、反洗钱和恐怖活动筹资);资金入账,加密技术确保交易的最终性和信息共享安全性。平台互操作性提升了交易的智能程度。

第四,高度重视个人数据保护。不管是去中心化还是中心化设计,分布式记账平台的数据保密至关重要,对于零售型代币交易尤其如此。大量的数据存放在中心化系统本身就是个问题,透明度、溯源性和保密性使央行数字货币成为一把双刃剑。有关数据保密的许多问题尚未解决。有些国家的中央银行还获得了与其它政府机构共享交易数据的授权,或名正言顺地利用央行货币数据跟踪某些群体的消费习惯。

第五,网络安全不容忽视。在过去几年里,网络攻击越来越猖獗,安全性必须是央行数字货币的核心组成部分。尽管网络威胁已是现行支付、结算和清算的一部分,零售型央行数字货币的推出会面临完全不同网络安全问题,因为参与人数众多,网络攻击点相应增多。因此,强大的风险控制架构是央行发行数字货币的前提条件之一。

最后,主要国家央行应重视解决跨境支付的低效率问题。由于支付平台的虚拟性,央行数字货币发展不太可能形成新的货币最优区,但可能引起主要央行数字货币的竞争与重新定位,在某种意义上有利于国际货币体系的健康发展。从目前看,跨境支付操作复杂,各国监管制度迥异,发展空间有限,跨境支付通常不在中央银行数字货币发展的近期计划中,仅有少数几件央行在研究、开发和测试跨境支付理论原型。

相关下载

    热门阅览

    最新排行